24小時聯系電話:18217114652、13661815404
中文
行業資訊
-
剛柔結合PCB設計配置如何發展
剛性柔性PCB技術在所有商業、工業和軍事應用中都有應用。無處不在的電路板用于手機、智能設備、可穿戴設備和數字雀躍。由于重量輕、空間小和靈活性強,它們在醫療行業中特別有用,可用于開發起搏器。
- 查看詳細

-
物聯網解決方案適用于安全、天線選擇和邊緣計算
物聯網解決方案優化器 用作開發電池供電物聯網應用程序的交互式數字工具。物聯網設計人員可以使用該工具有效地驗證配備京瓷 AVX 天線的窄帶物聯網和 LTE-M 設備。
- 查看詳細

-
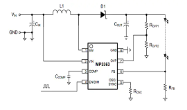
單片電源系統 (MPS) MP3363 升壓 LED 驅動器
單片電源系統 (MPS) MP3363升壓LED驅動器為低電流和高電流升壓應用提供了理想的解決方案。MP3363提供0.2V的低反饋電壓(VFB),可在白光LED驅動器應用中實現更高的效率。該器件將輸出電壓 (VOUT) 調節至高達36V,效率高達95%。此外,電流模式調節和外部補償組件允許MP3363控制環路在各種輸入電壓范圍內進行優化。
- 查看詳細

-
什么是PCB設計中的數字化轉型?
創新公司知道技術領域的發展速度有多快,以及在瞬息萬變的市場中保持競爭力所面臨的困難。與許多其他行業相比,電子行業競爭異常激烈,產品生命周期和新產品的上市時間穩步縮短。即使公司變得更具競爭力并加快了他們的發展計劃,新的供應鏈和物流挑戰也出現了,這些挑戰阻礙了進入市場的戰略。無論是地緣政治因素、全球大流行等黑天鵝事件,還是普通零件短缺,公司都必須管理產品的所有方面,而不僅僅是設計數據。
- 查看詳細

-
物聯網通信協議——網絡協議
物聯網的主要支柱之一是其連接性。它由一個巨大的元素網絡組成,包括不同大小和形狀的物體和人,它們相互連接以收集和共享信息。通常,收集信息并將其用于自動化或幫助做出決策。由于數據類型和應用程序的多樣性,需要不同的通信和網絡協議。
- 查看詳細


