24小時聯系電話:18217114652、13661815404
中文
行業資訊
-
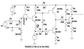
使用二象限驅動電路的PWM放大器
來自二象限驅動器的 PWM 輸出被反轉,采用具有退化的公共源級,這將為我們提供原始 PWM 信號的放大反射。可以在輸出端添加一個緩沖器來驅動 RC 模擬 PWM 轉換器等負載。
- 查看詳細

-
推動和實現物聯網成功的 6 個問題
結束一個復雜的物聯網項目不是靠猜測,也不是簡單地磨練它。它需要保持好奇心,同時還致力于遵循定義的以人為本的設計過程。這六個問題是對那些不熟悉 HCD 的人來說常常感到陌生的過程的有用護欄。
- 查看詳細

-
物聯網軟件工程:物聯網發展的新浪潮
設備集成可以包括將手機、電視、智能手表、筆記本電腦和傳感器(例如加速度計或陀螺儀)相互連接。物聯網基礎設施和設備必須有效地通信,以使設備可用于商業和消費者用例。這就是面向物聯網的軟件工程發揮作用的地方。
- 查看詳細

-
智能物聯網驅動行業的基石
在當今世界,對智能、靈活、智能的公司的需求非常緊迫。智能產業結合使用人工和技術驅動的解決方案來創建最有效的產業結構。智能有效的工業流程具有更高的產量和更高的生產效率。
- 查看詳細

-
對智能家居物聯網技術的無聲攻擊威脅
關于這種對嵌入智能家居網絡的物聯網設備的新攻擊的潛力,幾乎沒有概念性的想法。一個決定從東歐介入的犯罪團伙正在攻擊物聯網設備,尤其是在智能家居領域。因此,這一點研究確實迫使人們進一步調查此事。
- 查看詳細


